产品中心
热门产品
Minitab Workspace
可视化业务工具——确保生产过程和产品卓越所需的工具和报告。Minitab Workspace 在单个直观的界面中提供近 100 个可视化工具,帮助您超越数据分析。了解它为何是帮助您形成流程、识别机会并以前所未有的速度和简单方式解决问题的终极可视化工具包。
产品详情
Minitab Workspace 在单个直观的界面中提供近 100 个可视化工具,帮助您超越数据分析。
了解它为何是帮助您形成流程、识别机会并以前所未有的速度和简单方式解决问题的终极可视化工具包。
过程图
轻松构造流程图,助您了解、查看及沟通过程中的所有活动;此外还能够自定义所需的详细程度。
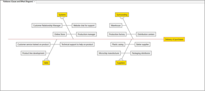
鱼骨
为您的过程或项目(无论简单还是复杂)的整体视图绘制并标识每个相关元素。
价值流图
向所在组织、部门或团队提供可交付结果和信息的可视化流程图,并展示其为客户和利益相关者创造的价值。
失效模式和效应分析 (FMEA)
通过识别潜在失效并采取实现预期目标所需的措施,降低过程或产品设计中的失效风险。
注意:Workspace 的 FMEA 符合最新 AIAG-VDA 标准,确保将行业领先的标准用于产品和过程开发。
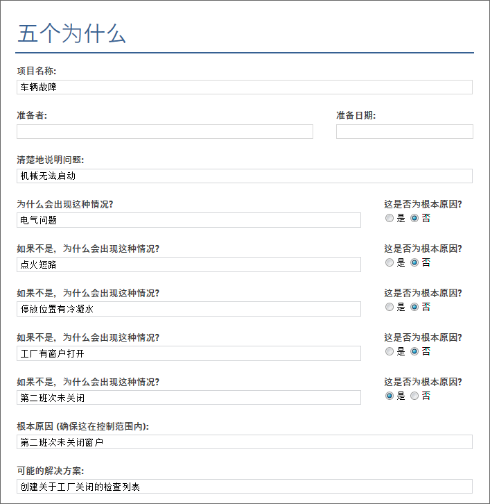
五个为什么
通过直接提问、关系映射以及反映来确定问题的根本原因,杜绝日后再次发生相同情况。
Monte Carlo 模拟
评估及了解过程或项目中的风险,预测结果,并以速度和效率轻松优化。
配置要求
桌面应用
- 操作系统: Windows 11
- RAM 32 位系统:1 GB(最小)、2+ GB(推荐);64 位系统:2 GB(最小)
- 处理器: 最低要求 Intel® Pentium® 4 或兼容处理器(不支持 ARM 处理器)。
- 硬盘空间: 最少 2 GB 可用空间
* 将随该应用程序安装其他必需的软件:.NET Framework 4.8 和 Microsoft Visual C++ 2019 Redistributable (x86) - 浏览器: 需要使用浏览器查看联机帮助
- 屏幕分辨率: 1024 x 768 或更高
- 连接: 必须有 Internet 连接才能安装/激活产品和访问帮助内容
多用户 License Manager
- 多用户许可证安装还需要 Minitab License Manager(确认您拥有最新版本的 License Manager),建议满足以下系统要求:
- 操作系统:Windows Server 2019、Windows Server 2022 或 Windows 11。最好在基于服务器的操作系统上运行许可证服务器。
- 硬盘空间:100 MB(最小),具体取决于日志文件设置
- 连接:至少启用一个网卡







首页
产品中心
新闻资讯
联系我们